Diagramme: Erstellung und Auswertung
Auswahl eines geeigneten Diagrammtyps (1/4)
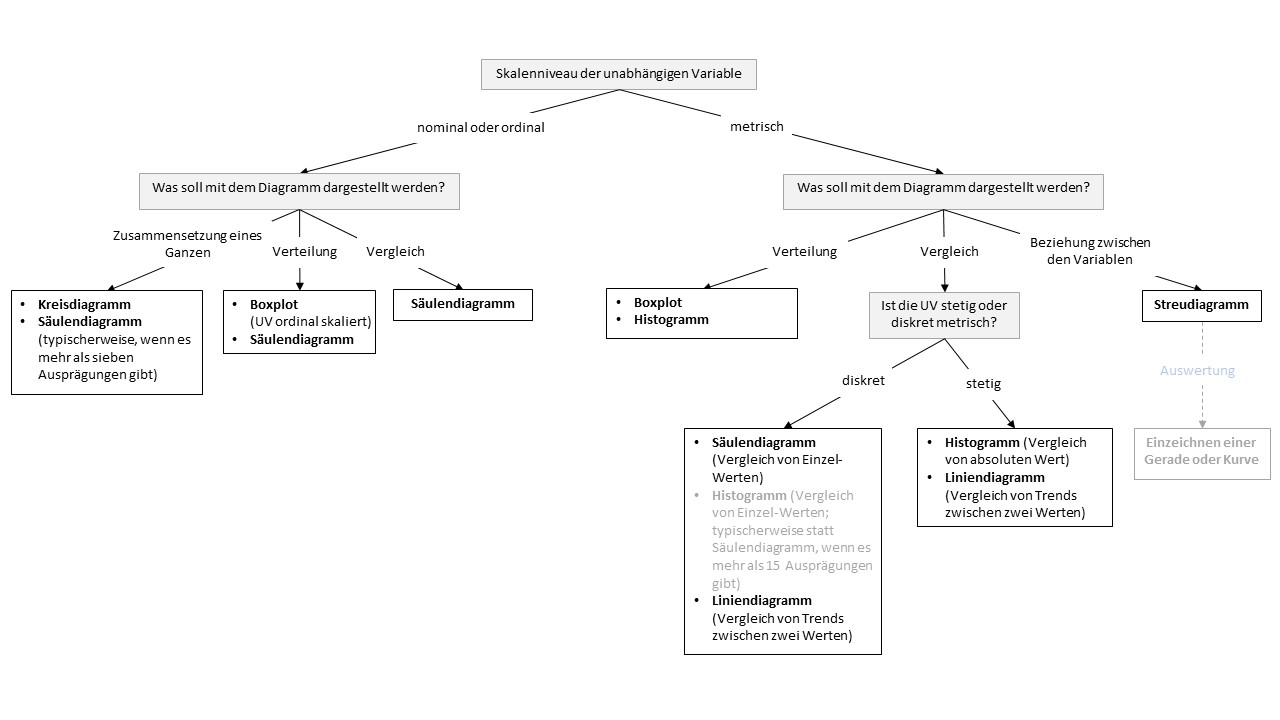
Sobald man sich über das Skalenniveau der Variablen und den Zweck der Darstellung bewusst ist, kann man mit Hilfe dieser nach einem geeigneten Diagrammtyp suchen. Eine mögliche Entscheidungshilfe ist im Folgenden abgebildet. Wichtig ist dabei jedoch zu betonen, dass es in der Regel nicht den einen richtigen Diagrammtyp gibt, sondern dass häufig mehrere Diagrammtypen möglich sind.
Hinweis: Da in den meisten Fällen die abhängige Variable metrisch skaliert ist, wird in der Entscheidungshilfe der Einfachheit halber nur dieser Fall betrachtet.
Entscheidungshilfe zur Auswahl eines passenden Diagrammtyps

Hinweis: Sollten die Definitionen der Skalenniveaus und der Zweck von Daten-Darstellungen für Sie neu sein, können die Liste mit allen Definitionen und Regeln, die in der Lerneinheit behandelt werden, zur Hilfe nehmen.
Im Entscheidungsbaum ist rechts in grau die Auswertung von Streudiagrammen als ein anschließender Schritt angedeutet. Über das Vorgehen der Auswertung von Streudiagrammen im physikalischen Praktikum werden Sie im letzten Teil des e-Learning-Angebotes genaueres lernen.
Exemplarisches Vorgehen für die Situation „Ein Vergleich des Durchschnittseinkommens von Männern und Frauen soll dargestellt werden“:
- Das Skalenniveau der unabhängigen Variable (Geschlecht) ist nominal
- Der Zweck ist der Vergleich von Einzel-Werten
- Laut der Entscheidungshilfe ist das Säulendiagramm für die Darstellung geeignet
Die komplette Lösung finden Sie hier.