Concept Mapping
Reiter
Beschreibung
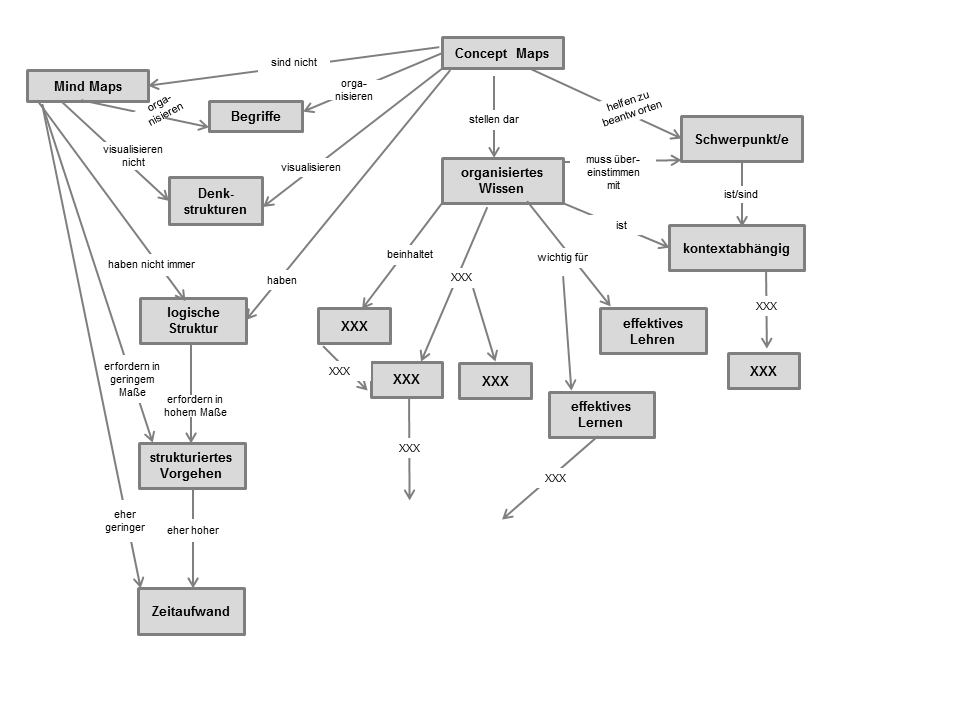
Die Methode Concept Mapping dient der Visualisierung von Wissensbereichen oder Konzepten in einer Art "Wissenslandkarte" (Concept Map). Hierbei werden die Begriffe des Wissensbereiches bzw. Konzeptes in einem Netzwerk dargestellt, das sich aus den Begriffen des Wissensbereiches selbst, Pfeilen als gerichtete Verbindungen zwischen den Begriffen sowie Pfeilbeschriftungen zusammensetzt. Letztere beschreiben die Art der Beziehung zwischen den beiden verbundenen Begriffen. Eine Concept Map ermöglicht einen guten Überblick über die Zusammenhänge innerhalb eines komplexen Sachverhaltes, führt zu einer intensiven Auseinandersetzung mit dem Lernstoff und erleichtert durch die Visualisierung das begriffliche Verstehen und Behalten.
Je nach Intention des/der Lehrenden dienen die Concepts Maps dazu, einen Wissensbereich begrifflich zu erschließen, die Bedeutung von Regeln/Begriffen zu reflektieren, Beziehungen zu erkennen und zu visualisieren, Übersichtswissen zusammenhängend darzustellen oder Texte auf ihren begrifflichen Kern zu reduzieren. Das Erstellen einer Concept Map eignet sich damit sowohl für den Beginn einer Arbeitsphase (z.B. Vorwissen erheben), innerhalb der Arbeitsphase (z.B. den Sachverhalt vertiefend zu durchdringen) als auch die Abschlussphase einer Sitzung (Wissen überprüfen). Weitere Einsatzmöglichkeiten ergeben sich für das Vorbereiten auf Prüfungen, als Einstieg in einen neuen Wissensbereich zum Erkunden des Vorwissens, für das Zusammenfassen von Sachverhalten sowie als Summary oder Handout zur Unterstützung des individuellen Lernens.
Durchführung

Die Methode des Concept Mappings beginnt damit zu erkunden, welche Begriffe einen Wissensbereich/ein Konzept repräsentieren können. Gefundene Begriffe können dann auf Karten oder Zettel geschrieben und je nach Grad ihrer Allgemeinheit geordnet werden. Anschließend wird die Concept Map konstruiert. Dazu werden die Karteikarten auf einem großen Poster, einer Pinnwand oder auch auf einem Blatt Papier angeordnet. Nun werden die Begriffe mit Linie verbunden, die ungerichtet (ohne Pfeile) oder gerichtet (mit einem Pfeil oder Doppelpfeil) sein können. An den Pfeil bzw. die Linie wird die Art der Beziehung geschrieben (bspw. "ist Teil von"; "wird erzeugt durch"; "führt zu"). Zusätzlich können Symbole die Art der Beziehung veranschaulichen.
Es empfiehlt sich manchmal eine oder mehrfache Überarbeitungsrunden vorzunehmen, um beispielsweise überflüssige Begriffe auszusortieren, die Begriffe evtl. neu zu ordnen oder vergessene Begriffe einzufügen.
Üblich ist das Erstellen von Concept Maps in Kleingruppen. Hier führt die Diskussion über die Bedeutung der Begriffe und die Art der Beziehungen zwischen den Begriffen zu einer zusätzlichen Beschäftigung mit dem Lernstoff. Unterschiedliche Verständnisse werden so schnell aufgedeckt. Möglich ist es aber auch, kleinere Concept Maps in Einzel- oder Partnerarbeit erstellen zu lassen. Dies ist z.B. eine gute Methode, um Vorwissen zu aktivieren oder abzufragen.

Geeignete Veranstaltungstypen
Die Methode Concept Mapping eignet sich für Seminare, Tutorien und Vorlesungen mit beliebiger Teilnehmerzahl. In Seminaren und Tutorien werden Concept Maps häufig in Kleingruppen erstellt, in Vorlesungen können kleinere Concept Maps in Einzelarbeit oder als Partnerübung angefertigt werden.
Ressourcen
Für die Methode wird keine spezielle Räumlichkeit benötigt. Die Durchführungszeit richtet sich nach dem Vorwissen der Studierenden, der Größe des darzustellenden Wissensbereiches und der Erfahrung mit Concept Maps. Falls die entstandenen Concept Maps für alle sichtbar visualisiert werden sollen, wird hierfür ein Medium zur Veranschaulichung gebraucht (z.B. Flipchart, Poster, Plakat, Tafel, Whiteboard) sowie entsprechende weitere Materialien wie Karteikarten/Folien und Stifte/Kreide.

Umsetzung mit E-Learning-Methoden
E-Learning-Wegweiser » Methodensammlung » Mindmap

Quellen
Macke G, Hanke U, Viehmann P (2012): Hochschuldidaktik. Lehren - vortragen - prüfen - beraten. 2. erweiterte Auflage. Weinheim. Beltz Verlag.
